广东中专升学网为广东初中升学考试民间信息交流平台,本站主要为广东中考生提供中专、中职、技校的择校、报考指导服务,权威信息请以广东省教育考试院和各中职招生院校官方信息为准。
广东中专升学网为广东初中升学考试民间信息交流平台,本站主要为广东中考生提供中专、中职、技校的择校、报考指导服务,权威信息请以广东省教育考试院和各中职招生院校官方信息为准。
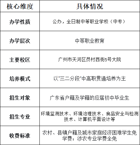
广东环境保护工程职业学院附设中职班是一所位于广州市天河区的全日制公办中等职业学校(中专),可以看作是学院的中职部。如有更多相关疑问,可以咨询我们的【在线老师】

它脱胎于创办于1978年的“全国第一所公办环境保护类专业技术学校”——广东省环境保护学校,2021年与原高职院校实施集团办学后设立,被誉为环保行业的“黄埔军校”。学校主要为广东省环保、节能、低碳等领域培养技术技能人才。
它的“三二分段”培养模式和就业前景值得关注,核心信息整理如下:

一、专业设置
目前,中职班开设的专业主要围绕环保与食品安全等特色领域,并通过“三二分段”模式与本校高职专业直接贯通。
· 环境监测技术:对接本校高职的环境监测技术专业,培养从事环境监测、分析化验等工作的人才。
· 环境治理技术:对接环境工程技术专业,培养从事水、气、固体废物等污染治理的工程技术人员。
· 食品安全与检测技术:对接食品检验检测技术专业,为“涉农专业”,学费全免。
· 计算机平面设计:对接环境艺术设计专业,培养具备设计能力和环保项目素养的复合型人才。
二、升学路径
· “三二分段”是中职班最核心的升学优势,为学生提供了一条通往全日制大专的捷径。
· “三二分段”模式详解:学生在完成3年中职学习后,通过转段考核,可直接升入广东环境保护工程职业学院本部,继续完成2年高职学习。毕业后可获得全日制大专文凭。
· 考试升学机会:2023年数据显示,该校中职毕业生通过“3+证书”高职高考升入本科院校的比例已达到20%。
三、报考须知
报考中职班需通过中考统一录取,具体如下:
· 报名渠道:考生须通过各地市的中考服务平台填报志愿。
· 录取原则:学校依据考生中考成绩和综合素质评价结果,从高分到低分择优录取。
四、学费政策:
· 根据国家政策,农村(含县镇)户籍学生及城市家庭经济困难学生,中职阶段学费全免。
· 涉农专业(如食品安全与检测技术)的所有学生均免学费。
· 符合条件的家庭经济困难学生还可申请每年2300元的国家助学金。
五、就业与深造
学校的就业与深造情况也相当不错:
· 就业率:2023年的数据显示,毕业生就业率在全省排名第三。
· 就业去向:毕业生广泛分布于各级环保公司、检测机构、工矿企业等,主要从事环境监测、污染治理设施运维、分析化验等工作。
· 深造机会:除了“三二分段”,毕业生也可通过“3+证书”高职高考、高职院校自主招生等多种途径,升入省内其他高职院校或应用型本科院校继续深造。2023年数据显示,通过此类途径升本的比例已达到20%。

以上就是“ 广东环境保护工程职业学院附设中职班 ”的全部内容,文章内容仅供参考。更多广东中职中专技工招生信息、广东中考资讯,广东现代学徒制,可以点击【在线报名系统】获取专业老师指导,我们会安排专业老师与您联系,提供一对一报名咨询服务。
本文标题:广东环境保护工程职业学院附设中职班@中考生,快来测一测适合报考的学校吧!
根据模考/估分情况,测算录取概率,提供针对性的升学方案...我是:
考生情况:
填写信息,获取结果:
免责声明
扫一扫添加企业微信
与广东中专升学专业老师, 一对一咨询,在线实时为你解答疑问!