广东中专升学网为广东初中升学考试民间信息交流平台,本站主要为广东中考生提供中专、中职、技校的择校、报考指导服务,权威信息请以广东省教育考试院和各中职招生院校官方信息为准。
广东中专升学网为广东初中升学考试民间信息交流平台,本站主要为广东中考生提供中专、中职、技校的择校、报考指导服务,权威信息请以广东省教育考试院和各中职招生院校官方信息为准。
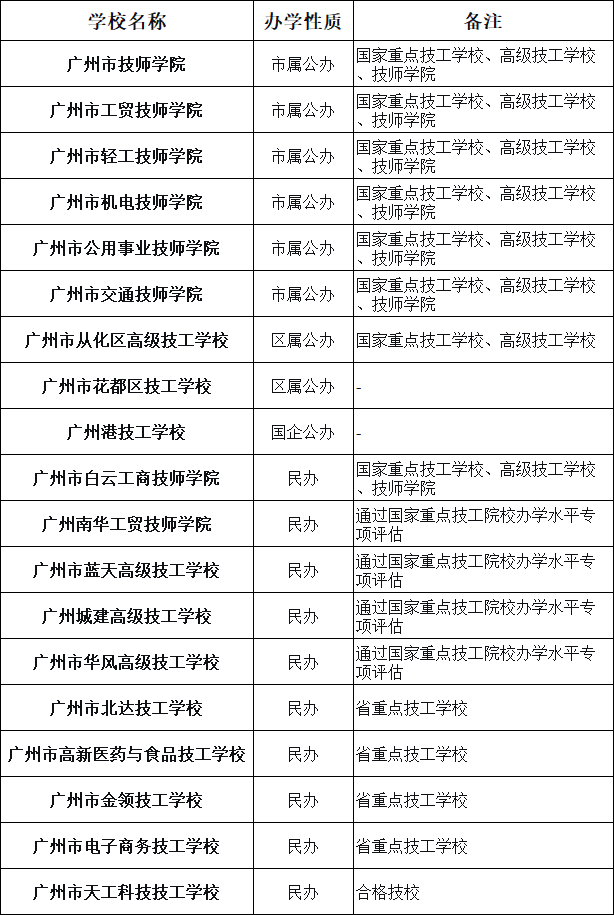
根据官方发布的信息,2025年广州市共有19所技工院校招生。这19所技工院校主要分为市属公办、区属公办和民办三类,具体名单如下:如有更多相关疑问,可以咨询我们的【在线老师】

广州市2025年招生的19所技工院校名单

此外,还有多所省属技工院校(如广东省轻工业技师学院、广东省机械技师学院等)在广州办学,它们由广东省人力资源和社会保障厅主管。


以上就是“ 广州市19所技工学校 ”的全部内容,文章内容仅供参考。更多广东中职中专技工招生信息、广东中考资讯,广东现代学徒制,可以点击【在线报名系统】获取专业老师指导,我们会安排专业老师与您联系,提供一对一报名咨询服务。
本文标题:广州市19所技工学校@中考生,快来测一测适合报考的学校吧!
根据模考/估分情况,测算录取概率,提供针对性的升学方案...我是:
考生情况:
填写信息,获取结果:
免责声明
扫一扫添加企业微信
与广东中专升学专业老师, 一对一咨询,在线实时为你解答疑问!